(原标题:重磅!2021年全国及31省市铁路投资建设计划汇总(全) 全国计划投产新线3700公里)
根据中国国家铁路集团的工作计划,规划2021年全国国家铁路完成旅客发送量31.12亿人、同比增长43.7%,货物发送量37亿吨、同比增长3.4%;扎实推进川藏铁路等国家重点工程,全面完成铁路投资任务,投产新线3700公里左右等。
以投产新线为主要目标
2021年1月,在中国国家铁路集团召开的年度工作会议上,国铁集团负责人表示,2021年,全国铁路安全要保持持续稳定;国家铁路完成旅客发送量31.12亿人、同比增长43.7%,货物发送量37亿吨、同比增长3.4%;
扎实推进川藏铁路等国家重点工程,全面完成铁路投资任务,投产新线3700公里左右;完成铁路经营总收入11770亿元;努力实现铁路节能减排目标,不设具体投资目标。

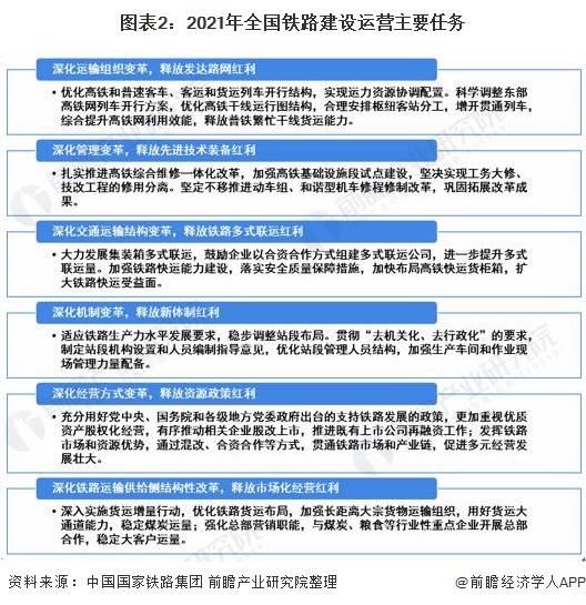
以“变革”作为重点任务
2021年全国将“变革”作为重点发展任务,努力释放铁路改革创新红利。要求深化运输组织变革,释放发达路网红利;深化管理变革,释放先进技术装备红利;深化机制变革,释放新体制红利;深化交通运输结构变革,释放铁路多式联运红利;深化经营方式变革,释放资源政策红利;运输主业上,要求深化铁路运输供给侧结构性改革,释放市场化经营红利。

各省市铁路建设任务
2021年初,各省/市相继发布2021年《政府工作报告》部署2021年重点工作任务,其中也涉及铁路方面的重点工作。其中,长三角地区的铁路建设继续快速推进,投资规模保持高位运行,预计在750亿元以上,计划开通新线里程833公里,开工项目11个、投产重点项目6个。



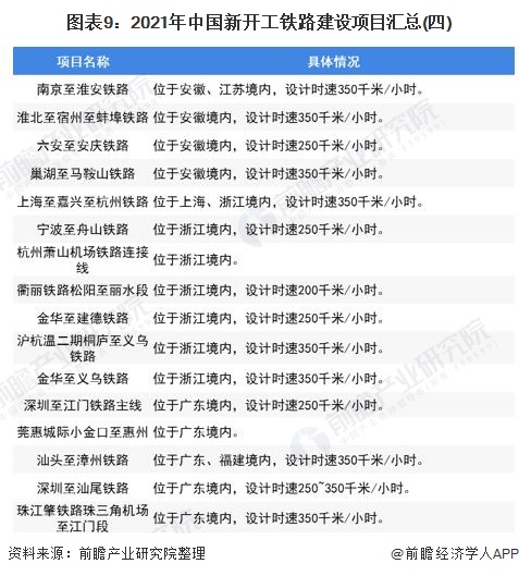
新开工铁路项目汇总
2020年开工渝昆高铁、渝湘高铁重庆至黔江段、郑济高铁濮阳至济南段、沪苏湖高铁、宜昌至郑万高铁联络线、成都至达州至万州高速铁路等多条高铁线。2021年全国又有68铁路项目计划开工,涉及全国多个省(市、区),具体项目如下:





以上数据及分析来源参考前瞻产业研究院发布的《中国铁路行业市场前瞻与投资战略规划分析报告》,同时前瞻产业研究院提供产业大数据、产业规划、产业申报、产业园区规划、产业招商引资、IPO募投可研等解决方案。











