资源展_国内资讯网 - 收集互联网各类热门信息网站,提供便民发帖,本地生活服务等!

资源展_国内资讯网

当前位置: 资源展_国内资讯网 > 热点信息 > 五部门发文促船舶制造业绿色化发展 2025年绿色动力船舶国际市场份额突破50%

五部门发文促船舶制造业绿色化发展 2025年绿色动力船舶国际市场份额突破50%

(原标题:五部门发文促船舶制造业绿色化发展 2025年绿色动力船舶国际市场份额突破50%)

证券时报记者 郭博昊

日前,工信部等五部门印发《船舶制造业绿色发展行动纲要(2024—2030年)》(下称《行动纲要》)提出,到2025年,船舶制造业绿色发展体系初步构建,液化天然气(LNG)、甲醇等绿色动力船舶国际市场份额超过50%,万元产值综合能耗较2020年下降13.5%。

工信部装备工业二司指出,党的二十大报告作出了推进新型工业化,推动制造业高端化、智能化、绿色化发展的战略部署。加快船舶制造业绿色转型,是推进新型工业化、建设现代化产业体系、形成新的增长点、实现高质量发展的内在要求。

事实上,我国船舶制造业发展具有良好的基础,党的十八大以来,我国船舶工业高端化、智能化、绿色化发展显著加快,造船国际市场份额连续13年居全球首位。工信部发布的最新数据显示,2023年1—11月,全国造船完工量3809万载重吨,同比增长12.3%;新接订单量6485万载重吨,同比增长63.8%;截至11月底,手持订单量13409万载重吨,同比增长29.4%。1—11月,我国造船完工量、新接订单量、手持订单量以载重吨计分别占全球总量的50.1%、65.9%和53.4%。

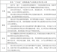
在构建绿色船舶产品体系方面,《行动纲要》指出,加快形成绿色船舶谱系化供给能力。优化提升大型远洋船舶LNG动力船型,加快甲醇、氨动力船型研发,探索开发燃料电池等新型动力船型,形成系列化绿色船型品牌产品。推动沿海内河船舶电气化改造工程试点,积极稳妥推动具备条件的客船、货船、工程船、渔船等LNG、电池动力船型研发和示范应用,推动甲醇、氢等动力船型研发和试点。

同时,加快绿色动力系统研发应用,积极稳妥扩大燃料电池、动力电池在船舶的应用范围;兼顾液化石油气(LPG)、生物柴油、乙醇等燃料船用发动机发展,开展氢燃料船用发动机技术研发,满足航运市场多元化绿色低碳发展需求。同时,推动船用配套设备绿色升级,加快水动力节能、轴带发电、风力助推、太阳能发电、空气减阻、余热利用等船用节能低碳技术的研发应用。

在推动制造体系绿色转型方面,《行动纲要》指出,建立先进船舶总装建造体系,加快船舶总装建造数字化转型,促进5G、工业互联网等新一代信息技术融合应用。依托工业互联网平台,加强船舶设计制造协同管控。加快数字化工艺、智能装备等关键技术攻关和示范应用,打造数字车间和智能船厂。

此外,《行动纲要》明确, 要形成绿色发展政策合力。用好碳减排支持工具,发挥国家产融合作平台作用,鼓励金融机构加大对船舶工业企业绿色工厂建设、绿色供应链建设和绿色产品贸易的绿色金融政策与产品支持力度,支持运营船舶绿色化改造。落实节能节水、资源综合利用等税收优惠政策,更好发挥税收对市场主体绿色低碳发展的促进作用。完善首台(套)重大技术装备、重点新材料首批次应用政策,支持符合条件的绿色低碳技术应用。

前瞻产业研究院报告认为,随着船舶制造行业绿色化发展,我国LNG船等产品也迎来了更多发展机会。综合分析,预计2023—2028年,我国船舶制造行业工业总产值将维持在2%左右,到2028年工业总产值将超过4000亿元。

校对:刘榕枝

你还可能关注到的相关内容
发表评论 网友发言只代表其个人观点,不代表电脑技术网的观点或立场。
验证码:点击我更换图片