资源展_国内资讯网 - 收集互联网各类热门信息网站,提供便民发帖,本地生活服务等!

资源展_国内资讯网

当前位置: 资源展_国内资讯网 > 河南 > 周口 > 长沙壕气抢人!这些A股董事长认定为A、B、C类人才 从实习生到科学家补贴“拉满”

长沙壕气抢人!这些A股董事长认定为A、B、C类人才 从实习生到科学家补贴“拉满”

“抢人大战”,正在各大城市上演!

继中山发布人才高质量发展二十三条,拟5年投入50亿元“抢人”后,长沙市也放出大招。4月28日,长沙推出人才政策“升级版45条”。其中规定,A股上市公司上年度市值达到500亿元、100亿元、10亿元的企业董事长或总经理,可直接分别认定为A、B、C类高层次人才。

对经认定的A、B、C类高层次人才,按其工资薪金所得,在长沙缴纳的个人所得税实际税负超过15%的部分给予财政奖励,每人每年原则上不超过200万元。此外,上述高层次人才在长沙购房、子女入学等方面也有相应政策支持。

券商中国记者根据数据统计,注册地在长沙市(包含代管的浏阳市)的A股上市公司有79家,市值均超过10亿元,董事长或总经理共有131人。截至上年末,爱尔眼科、蓝思科技、芒果超媒、方正证券、中联重科等5家公司的市值超过500亿元;市值在100亿元至500亿元之间的上市公司有24家。

长沙人才新政:500亿市值上市公司董事长认定为A类人才

4月28日,长沙市委人才工作会议召开,发布《长沙市争创国家吸引集聚人才平台若干政策(试行)》,推出长沙人才政策“升级版45条”。该政策自2022年5月1日起施行。

规定指出,鼓励企业上市发展,A股上市公司上年度市值达到500亿元、100亿元、10亿元的企业董事长或总经理,可直接分别认定为A、B、C类高层次人才。

根据数据统计,目前,注册地在长沙市(包含代管的浏阳市)的A股上市公司有79家,这些公司的市值均超过10亿元,董事长或总经理共有131人。

其中,2021年底,爱尔眼科、蓝思科技、芒果超媒、方正证券、中联重科等5家公司的市值超过500亿元,分别为2286亿元、1143亿元、1070亿元、645亿元、572亿元。市值在100亿元至500亿元之间的上市公司有24家,包括景嘉微、绝味食品、华菱钢铁、国科微、长沙银行、隆平高科、湖南黄金、科力远、盐津铺子等。

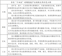
此外,以下企业的董事长或总经理,也可直接分别认定为A、B、C类高层次人才:

上年度实缴税收达到5亿元、1亿元、5000万元的企业董事长或总经理;上三个年度研发经费投入总额达到30亿元、10亿元、3亿元的企业;产业项目上三个年度固定资产实际投资总额达到60亿元、30亿元、15亿元的企业;对最近一轮实际融资分别达到5000万元、2000万元且投后估值分别达到50亿元、20亿元的企业;对ABCD类高层次人才总量达到80人、60人、40人的企业。

对经认定的A、B、C类高层次人才,按其工资薪金所得在长缴纳的个人所得税实际税负超过15%的部分给予财政奖励,每人每年原则上不超过200万元。

同时,A、B、C、D类高层次人才享受长沙户籍人口购房政策,申请住房公积金贷款不受缴存时间限制。A、B、C类高层次人才子女,可在市属中小学校、幼儿园选择就读入园。D类高层次人才子女就读义务教育阶段学校,根据人才意愿和实际情况,相对就近统筹安排。

全球招揽顶尖英才,最高奖励1亿!

券商中国记者了解到,此次长沙人才政策“升级版45条”还面向全球招揽顶尖英才,将大力实施科学家引航、高精尖人才领跑、紧缺急需人才集聚和民生事业人才支撑等四大工程。

其中明确指出,瞄准世界科技前沿和国际顶尖水平,积极引进集聚诺贝尔奖获得者、院士等一流科学家和创新团队。对能实现成果转化并推动产业发展的科学家及团队实行“一事一议”,最高给予1亿元综合资助。

实施高精尖人才领跑工程。聚焦优势产业、新兴产业、未来产业发展需要,大力引进培育拥有重大创新成果的产业领军人才。对新引进的国际级产业顶尖人才、国家级产业领军人才、省市级产业领军人才,分别给予200万元、150万元、100万元奖励补贴和200平方米、150平方米、100平方米全额购房补贴。

博士首次购房给予10万元购房补贴

“升级版45条”规定,对35周岁(含)以下、新来长沙工作的博士、硕士毕业生(机关事业单位在编人员除外),首次购房分别给予10万元、3万元购房补贴(境外高校博士毕业生不限年龄)。对市属高校及市、区县(市)属公立医院、中小学校编制内新引进的博士,在长沙首次购房给予同等购房补贴。在长沙落户并工作的博士,购买家庭首套商品住房不受社保缴纳时间限制。

对35周岁(含)以下毕业两年内,落户并在长沙工作的博士、硕士、全日制本科毕业生(机关事业单位在编人员除外),分别给予3万元、2万元、1.2万元租房和生活补贴。对落户并在长沙工作的境外高校博士毕业生,租房和生活补贴提高至10万元。对市属高校及市、区县(市)属公立医院、中小学校编制内新引进的博士,给予同等租房和生活补贴。

对新进企业博士后科研工作站、博士后创新创业实践基地的博士后科研人员给予10万元生活补贴,出站后留长沙工作的,给予10万元安家补贴。

去长沙实习实训也有补贴。规定指出,对有组织地来长沙实习实训的国内外高校本科及以上在校大学生,给予每人每月1000元、最长三个月的生活补贴。

中山、武汉、贵阳等10多个地方已发布人才新政

更多人才,给城市发展带来更多的动力。近年来,为了吸引人才,留住人才,不少城市推出了购房补贴、个税返还、子女入学等政策支持。

在长沙推出人才政策“升级版45条”的前几天,中山市也发布了人才新政。

4月23日,中山市委组织部、市委宣传部、市教体局、市科技局等9个部门联合印发了《中山市新时代人才高质量发展二十三条》。未来5年,中山将投入50亿元,实现“双百双千双万”目标。

其中规定,在企业经营管理、科技创新、卫生健康、教育体育、宣传文化、农业农村和其他综合领域评定一批“高、精、尖、缺”的特聘人才。特聘人才自聘约签订次年起可获得特聘补贴,用于生活、工作、学习等支出。按照A档200万元、B档100万元、C档50万元、D档20万元的标准,按4:2:4的比例分三年发放。其中50%为购房补贴、50%为综合补贴。

另外,对在中山市工作且作出贡献的青年后备人才,分层分类给予支持。在站博士后研究人员可获得12万元研发经费和30万元生活补贴。在站博士后获得中国博士后科学基金资助、国家自然科学基金资助的,可获得1:1的配套支持。

新引进培养的博士(不含公务员和参公管理人员)可获得20万元生活补贴。业新培养引进的全日制硕士、副高职称人才可获得3万元生活补贴。

而早在2019年,武汉就出台了新版人才政策。根据当年2月印发的《关于建立完善人才工作体系推动武汉高质量发展的实施意见》。根据实施意见,武汉将引进集聚一批具有国际水平的战略科技人才、产业领军人才、优秀青年人才和高素质技能人才。

其中,战略科技人才将给予100万元一次性奖励资金,并通过“一事一议”的方式提供“不设上限”的综合资助,还将给予最高500万元的重大科技专项补贴。产业领军人才将获得50万元的资金资助,对武汉市产业有重大贡献的创业人才项目,市、区人才基金还可给予最高1亿元的股权投资支持。

据不完全统计,2021年11月以来,上海、南京、南通、贵阳、南宁、珠海、成都高新、深圳前海、中山、长沙等10余地发布了人才新政。其中,上海祭出研究生可直接落户“大招”,南京、南通等地为人才提供住房支持,贵阳、南宁、珠海、成都高新、深圳前海则给出了“真金白银”的奖补,最高达1亿元。

  • 上一篇:没有了
  • 下一篇:没有了
你还可能关注到的相关内容
发表评论 网友发言只代表其个人观点,不代表电脑技术网的观点或立场。
验证码:点击我更换图片